logo
校训
导航
首页
首页
学校概况
学校简介
历史沿革
现任领导
校务公开
管理机构
人才培养
校园风光
联系方式
新闻中心
通知公告
校园快讯
疫情防控
政策法规
党务之窗
廉政建设
党建动态
学习资料
科学教研
教师培训
教学成果
教务工作
考务工作
训练竞赛
训练风采
赛事资讯
招生就业
招生信息
就业信息
合作交流
培训合作
国际交流
新闻中心
通知公告
校园快讯
政策法规
疫情防控
招生热线(小升初)
0871-65956832
招生热线(初升高中、中专)
0871-65956840
咨询热线
0871-65955382
网站首页
>
通知公告
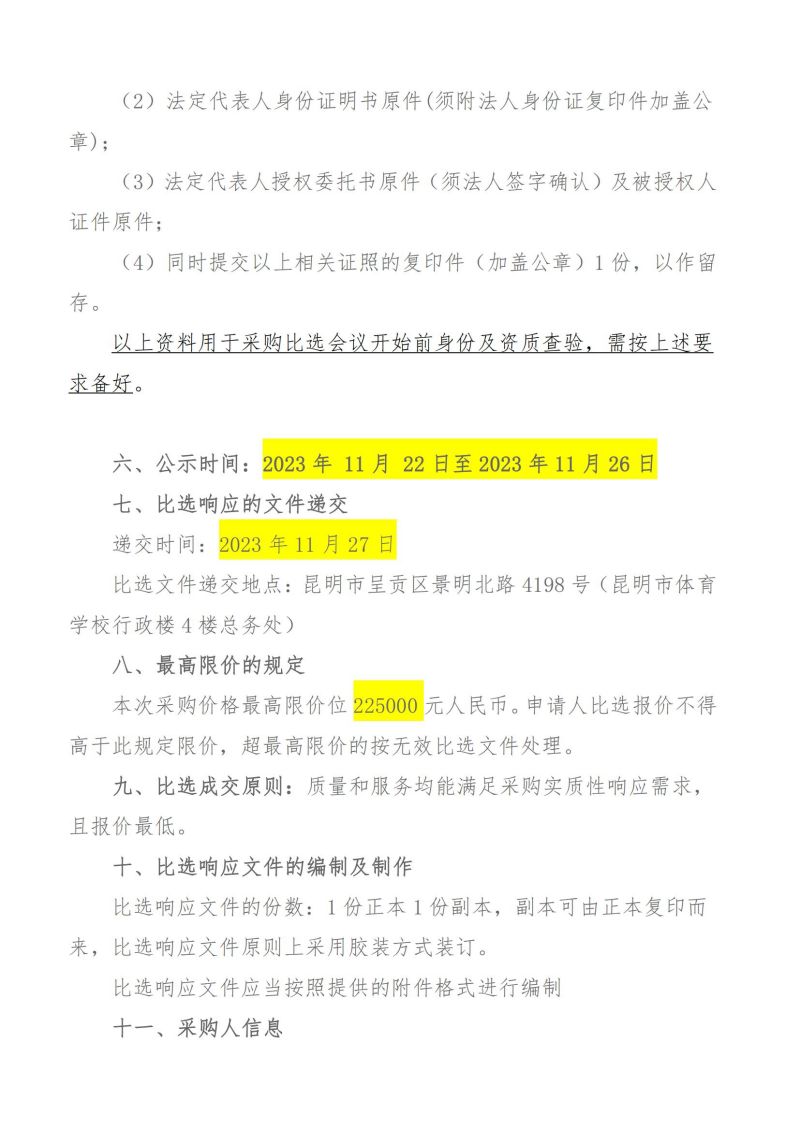
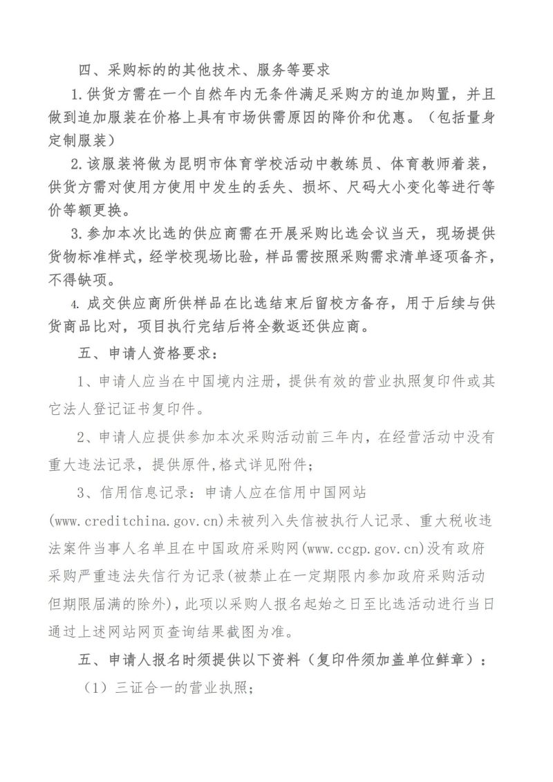
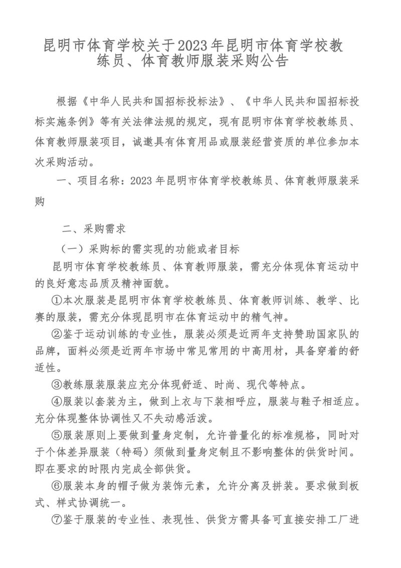
昆明市体育学校关于2023年昆明市体育学校教练员、体育教师服装采购公告
发布时间: 2023-11-22 13:37:43 阅读次数: 592
附件:
昆明市体育学校关于2023年昆明市体育学校教练员、体育教师服装采购公告
联系我们
学校地址:昆明市呈贡区景明北路4198号
邮 编:650500
招生热线(小升初):0871-65956832
招生热线(初升高中、中专):0871-65956840
CopyRight © 2022 版权所有:昆明市体育学校
滇ICP备2022002538号-1
滇公网安备 53011402000564号
官方微信
招生就业微信
官方抖音